植物次生代谢对植物抵御各种生物与非生物胁迫至关重要。萜类是目前已报道的一类数量最多、结构最为多样的次生代谢物,在植物发育、逆境抗性等方面发挥着重要作用。
北京时间2020年12月8日凌晨0时,Nature Plants在线发表了海南大学罗杰教授团队题为“Selection of a subspecies-specific diterpene gene cluster implicated in rice disease resistance”的研究论文。

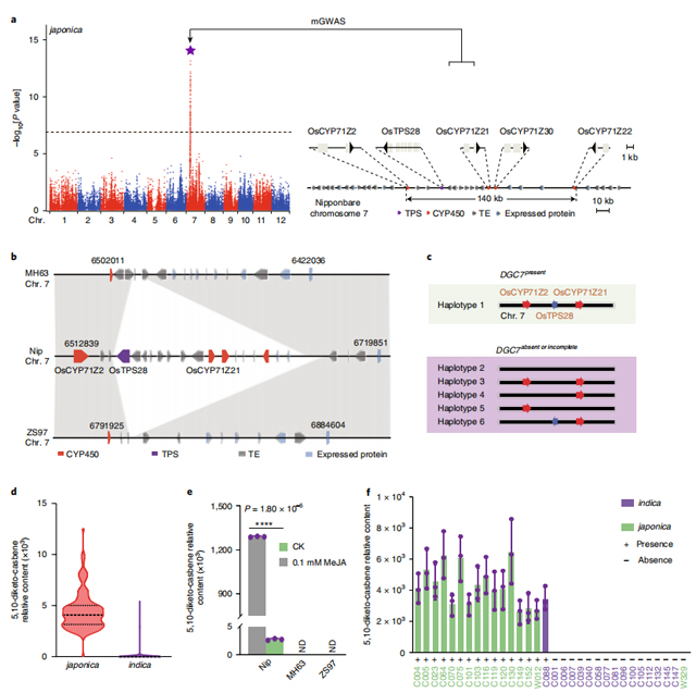
这项研究揭示了水稻单环二萜基因簇自然变异的生化基础及其在水稻抗病方面的作用,为作物遗传改良提供了新资源。
该研究利用水稻自然群体进行代谢物全基因组关联分析(mGWAS),在水稻7号染色体成功定位、并结合酵母微粒体、烟草瞬时表达及转基因等手段鉴定了一个控制单环二萜自然变异的基因簇DGC7。该基因簇由1个萜烯合成酶及2个CYP450酶组成,在质体中催化形成5,10-二酮-蓖麻烯(5,10-diketo-casbene),一种具有潜在医用价值的重要二萜。

进一步研究表明DGC7受到茉莉酸甲酯介导的表观调控因子JMJ705直接调控,并能提高水稻对于白叶枯病的抗性。
另外,该研究还在群体水平揭示了DGC7的结构性自然变异及其演化过程,为深入研究植物代谢基因簇起源奠定了基础。

文章的通讯作者是海南大学罗杰教授,第一作者为华中农业大学生命科学技术学院博士研究生占传松。华中农业大学袁猛教授及陈玲玲教授团队、英国约克大学Ian Graham教授、日本茨城大学Morifumi Hasegewa教授、德国马普所Alisdair Fernie教授团队等也参与了该项研究。特别感谢华中农业大学周道绣教授团队在揭示该基因簇表观调控方面所提供的帮助。

相关论文信息:https://doi.org/10.1038/s41477-020-00816-7